In-House Decisioning Home
Sky Bet Club (SBC) is SBG’s market-leading loyalty proposition which offers eligible customers a free bet weekly mechanic and extra-value features, such as Best Odds Guaranteed (BOG), to reward repeat customers.
This project recreates the experience from the PPB tech stack into SBG. Customers will be able to opt-in to a promotion, place qualifying bets and be rewarded on each cycle (which will generally last one week). If a customer continues to qualify each week for this promotion, they will be automatically be rewarded and opted-in to the next cycle. Customers that do not qualify for two weeks in a row will be then opted-out of the promotion. Messages will be sent to the customers when they qualify (immediate), when a reward has been awarded and on week one and week two disqualification, which are done at the beginning of each cycle (Monday morning), unless the customer had already spent the reward before seeing the message. If the customer is not online, the messages will be queued and sent when the customer logs in.
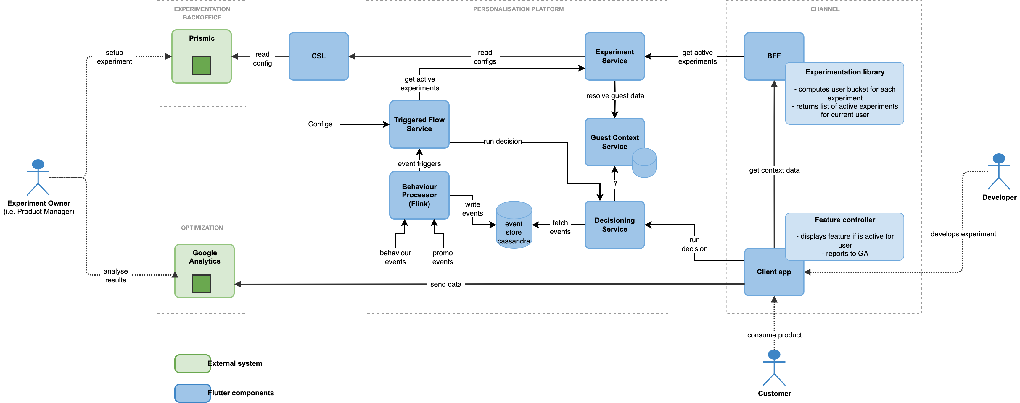
The components in IHD play a central role in this project, taking part in how the different activities are handled and controlling what messages and when they will be sent to the customers, de-duplicating messages, adding delivery preferences, queuing messages when the customers are not online, etc. Visit each section in the TLAs part of this page for more information or visit the End to End Flow to get a general idea of how it all works together.
